XCREAM一些视频是可以下载的,另一些是只能流媒体观看,而且下载的视频也只能下载三次,所以既有现实需要又可以钻研网络安全,就来看看怎么个事。
DRM 全称 Digital Rights Management,也就是常见的视频加密,视频加密是什么呢?俗话说就是厂商不让你下载到视频,这时候有人要出来反对了:凡是网页上能看到的元素,理论上都能找到办法下载出来。
这话不假,所以我说厂商不让你下载到视频,实际上说的是不让你下载到“真实的”视频,视频文件在传输过程中就是加密的,只有真实播放的时候才通过通信拿到密钥,然后一帧帧的解密出来,这个过程是实时的,因此你也是找不到办法看到真正的视频的。
目前主流浏览器的 DRM:
| DRM | 公司 | 常见平台 |
|---|---|---|
| Widevine | Chrome / Android | |
| FairPlay | Apple | Safari / iOS |
| PlayReady | Microsoft | Edge / Windows |
各个公司的攻防难度各不相同,不过我们今天只讨论Widevine,因为许多流媒体平台比如Netflix,Amazon,Spotify都用的是这个技术进行加密,很巧的是XCREAM和FANTA,DMM这些平台也归属其中。从大方面来说,Widevine也是最普及的,所以学会了破解一个往往是其他的也就能破解了。(不过也不是想要什么就有什么的)
因此我们需要了解一些必要的前置知识。
Widevine
概论
Windevine的典型结构包含 4个核心组件:
| 组件 | 作用 |
|---|---|
| Content Encryption | 对视频进行 AES 加密 |
| License Server | 负责发放解密密钥 |
| CDM (Content Decryption Module) | 浏览器/设备内的解密模块 |
| Player | 网页播放器或 App |
Widevine 依赖于 W3C 标准的 EME (Encrypted Media Extensions)。EME 提供了一套 API,让网页中的 <video> 标签能够与底层的 DRM 模块进行通信,而无需暴露视频的真实解密密钥。

也就是说,DRM模块本身是一个很底层的东西,往往是在硬件层或者类硬件层的,这就让一般的破解非常的困难,因为攻破硬件层的防守是很难的东西,用户或者黑客其实并不存在那里的权限。而EME又让浏览器和DRM能够进行安全的通信,这就像一条隔绝外物的管道,外面的人很难看到里面发生了什么,而其中的解密加密视频的密钥就在管道内传输,实现DRM的目的。
安全级别
然而,因为一些客观条件的限制,比如视频总有在浏览器中观看的要求,而不是单独下一个软件来看,所谓的相对安全也就昭然若揭了。这里Widevine分为三个安全等级:
Widevine L1
这是最安全的级别,也是绝大多数旗舰智能手机、平板和智能电视追求的标准。
实现方式: 所有的加密解密和视频处理都在 TEE(可信执行环境) 中完成。这意味着视频数据在 SoC(芯片)内部的一个隔离区域处理,操作系统的普通权限(即使是 Root)也无法访问到原始的解码流。
画质支持: 只有达到 L1 级别的设备,流媒体服务商才会授权播放 HD(1080P)、4K 或 HDR 内容。
要求: 硬件必须支持,且需要经过 Google 的认证。
Widevine L2
L2 处于一个比较尴尬的中间位置,在实际应用中并不多见。
实现方式: 解密操作在 TEE 中执行,但随后的视频处理(如渲染、解码)可能是在普通的系统内存或受保护程度较低的环境中进行的。
画质支持: 通常只能获得比 L3 高一点、但低于 L1 的权限(或者某些厂商直接将其视同 L3)。
Widevine L3
这是最基础的级别,主要依靠软件层面实现。
实现方式: 没有任何硬件级别的 TEE 保护,所有的加解密都在普通的软件层完成。对于黑客或开发者来说,通过逆向工程或内存抓取提取出视频流的门槛相对较低。
画质支持: 为了防止高清资源泄露,Netflix 等平台通常会将 L3 设备限制在 SD 画质(通常是 480P)。
常见场景: 被 Root 过的安卓手机、未经过 Google 认证的廉价平板、以及大多数桌面浏览器的 Chrome 插件。
所以,一般的你我想搞到 Netfilx 4k 这种资源基本是不可能的,而且网络上也不会有人分享 L1 的密钥。因为谷歌对设备完整性都是有验证的,因为 Widevine 的核心是一套基于证书的信任链。而 Google 维护着一个 CRL (Certificate Revocation List)。
如果某个机型的 L1 秘钥泄露,比如黑客通过硬件漏洞提取了某款平板的 L1 根密钥,并将其发到了论坛上。Google 一旦确认,可以直接在云端吊销该机型或该批次的证书。那么所有同型号设备在下次连接流媒体服务器申请授权时,服务器会发现其证书已失效,从而拒绝 L1 授权,设备会自动降级到 L3(软解)。
并且现在安卓系统也通过 Play Integrity API(以前叫 SafetyNet)实时监控设备的安全性。当解锁 Bootloader 或 Root 手机时,TEE(可信执行环境)的完整性会被破坏。很多厂商的底层设计是:只要检测到 Bootloader 已解锁,TEE 就不再信任当前系统,拒绝调用 L1 密钥,这就触发了预设的安全防御机制,高清视频也不能看了。
具体过程
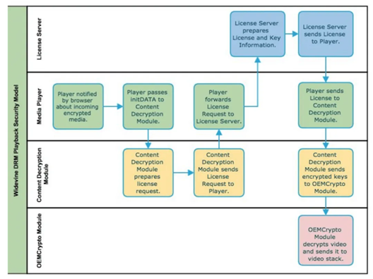
我们可以把 Widevine DRM 的整个工作流程分为 四个核心阶段。我们可以想象成可以成一个“寄送带锁的保险箱”的过程:视频是保险箱里的贵重物品,平台有钥匙,而浏览器需要向平台安全地申请这把钥匙。
服务器端的准备(内容加密与打包)
在视频可以被用户播放之前,流媒体平台(如 XCREAM)需要在后台做好准备:
分片与加密:原始的 MP4 视频会被丢进“打包器”(Packager,例如 Google 的 Shaka Packager)。打包器将视频切分成几秒钟一个的片段,并使用 AES-128 对称加密算法把视频流锁死。
生成“锁孔”信息 (PSSH):加密完成后,打包器会生成一段包含密钥 ID(KID)和 DRM 系统信息的元数据,称为 PSSH (Protection System Specific Header)。
生成索引文件:平台将 PSSH 写入视频的索引文件(通常是 DASH 协议的
.mpd文件,或 HLS 协议的.m3u8文件)。此时,加密好的视频分片就可以放在普通的 CDN 上供人下载了,因为没有密钥,谁下载了都没用。
客户端触发(解析与请求生成)
用户浏览器里点击“播放”按钮:
下载索引:网页里的 HTML5 播放器(一段 JavaScript 代码)首先下载
.mpd或.m3u8索引文件。发现加密:播放器解析文件时发现了 PSSH 数据,意识到这是一个受 Widevine 保护的视频。
唤醒 CDM:播放器通过浏览器的 EME API,把 PSSH 数据递给浏览器底层的黑盒 CDM (内容解密模块)。
生成加密质询:CDM 拿到 PSSH 后,结合当前设备的安全证书,生成一份高度加密的“许可证请求”。这个请求只有 Widevine 认证的服务器才能看懂。
网络交互(获取许可证)
这是验证你“有没有权限”的关键环节,因为我们想下载视频到本地,那我们本身也得先买了这个视频才有后续。
发送请求:网页播放器拿到 CDM 生成的 Challenge,附带上你的用户登录状态(Token/Cookies),通过 HTTP POST 请求发送给平台的 License Server。
权限校验:服务器首先检查你的账号状态:你买了这个视频吗?会员过期了吗?如果没问题,继续下一步。
解开质询与生成密钥:服务器解开 Challenge,提取里面的信息,并从自己的数据库中找出对应这个视频的 真实解密密钥 (Content Key)。
非对称加密返回:为了防止密钥在传输过程中被黑客抓包窃取,服务器会用你设备 CDM 的公钥,把真实的 Content Key 重新加密一次,封装成一个 License Response,返回给网页播放器。
本地解密与播放(黑盒内渲染)
到了这一步,网络交互结束,纯靠本地设备工作:
移交许可证:网页播放器把服务器返回的 License Response 原封不动地通过 EME API 喂给底层的 CDM。
黑盒解密:CDM 在其内部的安全环境中(对于 L3 来说是经过代码混淆的软件内存中),用自己的私钥解开 License,终于拿到了真实的明文 AES 密钥 (Content Key)。
流媒体解密播放:与此同时,网页播放器正源源不断地从 CDN 下载加密的视频分片,并把它们塞给 CDM。CDM 使用刚刚拿到的 AES 密钥,在内存中实时解密这些视频流,并直接将其送入显卡渲染到屏幕上。

破解思路
由上述步骤,我们可以注意到,对于 Widevine L3 而言,最脆弱的环节就在第四阶段的第 2 步。因为在 L3 级别下,CDM 必须在电脑的普通内存(而不是硬件安全区 TEE)中运算解密。
这个地方就像是两个水管的接口,是很容易出事的。
首先,在接口处我们完全可以偷梁换柱的偷换水管,让服务器以为是一个正常的浏览器在发送请求,因为服务器验证的东西就只有环境和CDM,所以如果我们有一个环境,再加上一个CDM,就可以模拟出恶意的环境,直接得到真实的key后,我们就可以自己打开保险箱拿出来视频了。
另一个思路是,当那个真实的明文 AES 密钥被解出来的一瞬间,它就暴露在了内存里。那么一个粘附于浏览器的插件就可以做到劫持这个请求,直接得到key,这个方法连模拟都不需要,但是CDM还是需要的,因为毕竟浏览器自己内置的CDM是不会让我们自由使用的。
因此只要我们能拿到一个CDM、抓到license服务器请求url,即可构造解密请求报文,获得解密key。需要注意的是CDM作为播放器的预置模块,没有任何下载渠道,且官方会实时监测滥用情况,CDM解密太频繁会被吊销。而且解密和CDM的构造是两个困难,之后把切片的视频一个个拼接也是困难。
好在在互联网上,其实存在一些成熟的开源解密工具框架比如非常有名的 pywidevine,它是用 Python 编写的与 Widevine 接口交互的工具。也就是用Python模拟一个浏览器壳子,只要里面放上CDM核心就能用。
至于CDM,在网上是有一些人分享真实的L3的CDM文件的,而且因为使用的人比较少,而且使用的也不频繁,因此被黑名单的速度远远没有想的那么快,在这里提供老资历论坛VideoHelp里面的链接,即取即用,不过不保证有效性,毕竟用的人越多反而死的越快。
https://forum.videohelp.com/threads/417425-Real-Device-L3-Cdms
不过归根到底,这些CDM的来源基本都是从旧版 Android 设备提取:利用存在漏洞的旧款 Android 手机(如 Android 7/8/9),通过 Root 权限后用wvdumper的工具即可提取:https://github.com/wvdumper/dumper
操作方法是:
安卓安装frida,运行
电脑连接adb调试
电脑运行dump_keys.py
手机浏览器随便播放一个drm视频,例如https://bitmovin.com/demos/drm,为的是能让手机的CDM运行起来。抓到CDM之后是可以复制的,是后缀名为.wvd的文件,这个文件很重要,不过获取方式展示不在这里展开了。
除了获取真实的CDM文件,目前最新的方式是远程CDM,也就是搭建API,接受PSSH内部运算后在返回key,因为CDM是见光死的,这样可以有效防止封杀。
另外,也有使用模拟器创建CDM的方法,这里不详细展开,链接如下,有兴趣可以自己查看:
https://forum.videohelp.com/threads/408031-Dumping-Your-own-L3-CDM-with-Android-Studio
必备工具
除了上面已经提到的一些链接,还有更多的开源工具在破解中重要性非常高,我们将一一介绍,本文这里只会贴github仓库,功能,不会提供安装方式,如有疑问请直接把工具名字和github仓库贴给任意一大模型,附上你的操作系统,自会给出解答。
前置类
- Chrome / Edge / Firefox浏览器(PC)
除了safari是完全不兼容Widevine,其他三家基本都是使用Widevine。Chrome自不必说,Edge虽然有PlayReady,但是也支持Widevine,并且因为Widevine更广泛使用所以默认也是用Widevine更多。而Firefox则是内置了CDM这个chrome的黑盒,所以也是没问题的。
- FFmpeg
https://github.com/FFmpeg/FFmpeg
破解后下载下来的往往是音频和视频分离的两个文件,FFmpeg起到混流,片段合并和格式转换的作用,后文的软件也是使用其处理。
- MKVToolNix
https://github.com/mbunkus/mkvtoolnix
MKV 只是一个“容器”,里面可以装视频流、多条音频流、多国字幕流。MKVToolNix 的作用是在不改变画质(不重编码)的前提下,随意拆解或组装这个盒子。
在解密完成后,需要把解密出的视频流和音频流合并。虽然 FFmpeg 也能做,但 mkvmerge(MKVToolNix 的核心组件)在处理 MKV 封装时有两个巨大优势:
容错率极高:对于一些时间戳不整齐、编码略有偏差的流,
mkvmerge的封装成功率比 FFmpeg 高得多,不容易出现音画不同步的情况。原生支持:
N_m3u8DL-RE的开发者非常推崇这个工具。如果你的系统里装了它,下载器会自动调用它来生成最终的视频文件。
- N_m3u8DL-RE(主下载器)
https://github.com/nilaoda/N_m3u8DL-RE
现代流媒体网站播放视频时,并不是直接传给你一个巨大的 .mp4 文件,而是把视频切成成千上万个几秒钟长的小碎片(.ts 或 .m4s 文件)。
RE 的核心工作流程如下:
解析地图:读取你给它的
MPD或m3u8索引文件,弄清楚视频有多少个分片,分别在哪。多线程下载:同时开启几十个通道下载这些碎片,速度远超浏览器自带的下载器。
实时解密 (核心功能):如果你通过拿到了解密密钥(Key),RE 会在下载碎片的瞬间将其还原成明文。
自动拼装:下载并解密完成后,它会自动调用 FFmpeg 或 mkvmerge,把成千上万个碎片合并成一个完整的、可以直接播放的视频文件。
- dash-mpd-cli(辅下载器)
https://github.com/emarsden/dash-mpd-cli
不像 RE 那样兼容 HLS 或 MSS,这个下载器把所有的精力都花在了 DASH (.mpd) 上。对于一些结构极其复杂、非标准的 MPD 文件(比如带有嵌套 BaseURL 或复杂时间偏移的索引),它往往比 RE 表现得更稳定。同样支持通过 --key 参数进行 Widevine/CENC 解密,且解密逻辑非常纯粹。
模拟流
这些工具基本上都是用python模拟浏览器环境,再加上CDM核心去模拟合法客户端请求 license,其中很多已经发展了全自动化,一键化,缺点是往往只支持有限的欧美为主的网站,这里按时间顺序简单贴几个:
freevine:https://github.com/stabbedbybrick/freevine
devine:https://github.com/devine-dl/devine
widefrog:https://forum.videohelp.com/threads/414548-drm-free-content-batch-downloader-widefrog
unshackle:https://github.com/unshackle-dl/unshackle
这些基本上都是声称自己是单纯的流媒体下载工具,不过它们也确实都可以配置DRM,不过都是不能明说的,不然要吃DMCA。
在这里只讲半自动化的方法,原理上和手动操作很接近,不过还是省了非常多麻烦:
https://forum.videohelp.com/members/301890-A_n_g_e_l_a
https://files.videohelp.com/u/301890/hellyes6.zip
Angela的hellyesV6,运行这个还需要安装python>=3.11,以及安装uv。并使用
uv run gui.py
在打开gui后如图所示:

- 第一步:
打开需要破解的流媒体视频页面,按F12打开审查者控制台,接着点击“网络”页面,在 fliter 中先输入 mpd ,刷新视频页面(控制台不会消失),找到mpd文件,右键,点击 复制 -> 复制网址 。然后把复制到的网址填入从上到下第一个槽,即 MPD URL 中
- 第二步:
保持在当前页面不要刷新,把过滤替换为 method:POST,在出现的文件中一一查看载荷,请求载荷不为空的就是我们需要的文件,右键点击 复制 -> 以cURL格式复制,粘贴到从上到下第二个槽中。
这里如果找不到 method:POST 后的符合条件的文件,或者干脆没有文件,说明视频没有使用Widevine加密,只是Token序列化了而已,直接使用下列指令即可下载。
N_m3u8DL-RE 第一步的mpd_url --save-name 视频名字

- 第三步:
Video Name自己随便输一个,就是一会下载出来的视频名称,视频是.mkv格式。单击Get keys,会卡顿,之后下面的空缺都会填上。
- 第四步:
单击 Download Nm~RE,GUI可能会卡住,这个是因为视频可以选择清晰度下载,可以去终端里面选择一下就好。接着就会下载完成。
插件流
目前有两个插件,任选其一即可:
使用方法是在release页面下载.zip,然后在chrome或者edge浏览器的拓展页面开启开发者模式,接着zip拖入拓展页面安装即可。
使用非常傻瓜式,选择本地的一个CDM文件或者使用remote模式导入json文件(github页面有文件),接着打开视频就会自己弹出key和其他有关信息,如下:

直接复制粘贴到终端运行即可下载,如果key没有显示就说明没有,或者至少不是以Widevine加密的,可以转回模拟法或者继续分析。
未来展望
虽然工具越来越好用,但流媒体平台和谷歌的反制措施也达到了前所未有的强度。目前有几个非常显著的新情况:
CDM 的“寿命”缩短:以前一个泄露的 L3 CDM 可以用大半年,现在由于谷歌和各大平台(如 Netflix、Disney+、Amazon Prime 等)引入了基于 AI 的风控特征分析,一个被公开的 CDM 往往活不过 24 小时就会被全局列入黑名单(这里指去大平台疯狂下视频的情况)。
VMP (Verified Media Path) 的全面强制开启:这是目前 L3 破解遇到的最大麻烦。很多高级流媒体平台的 License 服务器不再只看你的 Client ID,还要验证你的“浏览器签名”(VMP)。也就是说,服务器不仅要确认你的 CDM 是合法的,还要确认这个 CDM 是真正在一个未经篡改的官方 Chrome 浏览器里运行的。如果是 Python 脚本发出的请求,即使 CDM 是对的,也会因为没有合法的 VMP 签名而被拒绝下发 Key。所以以后可能插件流会更吃香一点。
不过可以确信的是,XCREAM和DMM还有FANTA这三个费拉不堪的网站在很长一段时间还是只会用他的破 L3 来防护创作者的知识版权。这也不错,连着DLsite也算是一脉相承,钱给的不够谁给你加密。
参考资料
十分感谢国外论坛大佬们的开发和钻研,以及无所不知的大模型。